京东商城2009年贺岁(牛年)纪念币等商品寄存鉴定入库公示
经京东文娱寄卖商城(以下简称“本商城”)核准通过,2009年贺岁(牛年)纪念币等商品进入寄存鉴定入库流程,用户需要在京东文娱寄卖商城App上正式提交寄存申请,按预约时间自行或委托代理人到指定地点进行寄存鉴定。
京东文娱寄卖商城秉承 “三公”原则,本着为集藏者服务的宗旨,对寄存的商品实行不限对象,全流通,一枚一套起存的敞开寄存原则,寄存在文娱寄卖商城的商品所有权,买卖权百分之百属于客户,随时申请寄存入库(每周五安排已入库邮币类商品的再次寄存鉴定),随时提货。
京东商城,一个可以放心买的商城;文娱寄卖,一个买了还能卖的商城!
1寄存鉴定入库商品详情

2寄存鉴定入库流程
一、登录京东文娱寄卖商城APP进行寄存申请
(我的>我的寄存管理>寄存申请>填写申请信息)

(扫描上方二维码下载APP)
▼
二、进行支付绑定

(扫描上方二维码查看支付绑定教程)
▼
三、按预约时间自行或委托代理人到指定地点进行寄存鉴定
▼
四、现场缴纳鉴定费用
▼
五、向账户充值足额的平台服务费
▼
六、商品挂牌交易
重要提示:
1、用户提交寄存申请之前需完成京东文娱寄卖商城账户注册和支付绑定;
2、本商城确认用户账户中余额足够覆盖用户实际应交纳的平台服务费后,通过寄卖系统直接将其扣除;用户逾期未向账户中交入足额平台服务费的,商品将被冻结不可寄卖;
3、现场办理寄存鉴定入库手续时,客户须提交本人身份证复印件,如委托他人申请的,须提交委托人身份证复印件,并且本人签字并标注“委托(姓名)在京东文娱寄卖商城寄存(商品名称及数量)”和代理人身份证复印件。
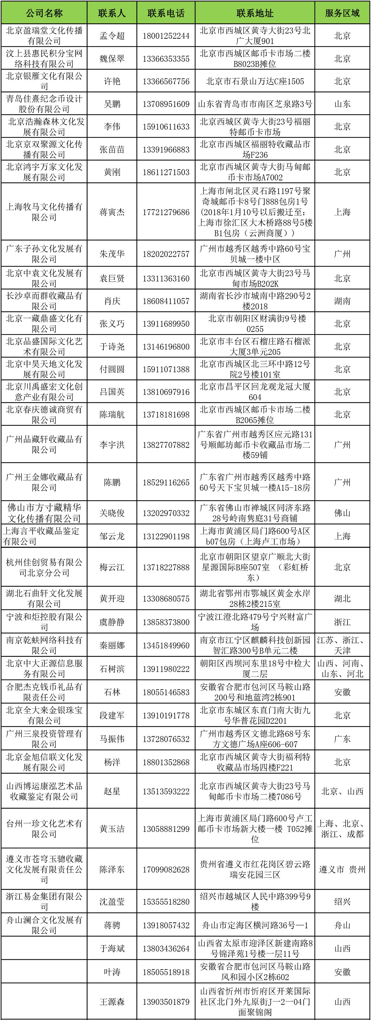
3代理寄存鉴定服务商推荐
除了能够亲自前来现场办理鉴定入库的用户,为更好的满足广大外地用户的需求,京东文娱寄卖商城特别征集了可以代理寄存鉴定的服务商,为有需求的客户提供到现场代理寄存鉴定服务,服务内容及收费请自行与服务商协商。
特别注意:公布推荐的服务商服务内容仅限于代理寄存鉴定服务,请客户自行申请寄存并写清寄存委托事项,保留好相关证据。如有代理打着京东文娱寄卖商城名义,做与寄存鉴定服务无关的事情,比如虚假承诺,内幕信息等,请勿轻信并及时举报。

4全国统一客服热线
400-066-1188
010-57783701
5指定寄存鉴定地址
北京亦庄经济技术开发区经惠东路5号院鸿坤云时代C座1层101室(京东集团总部东1500米)

用户出行提示:
1、自驾路线
自驾前来的用户可在地图导航中直接输入地址“北京鸿坤云时代C座”进行导航前来,到达指定地点后需自行寻找车位,如需帮助请直接拨打010-57783701进行咨询。
2、公交路线
1)首都国际机场

2)北京站

大
小